HP 3000 Manuals

Phase 5: Selecting the Modem Configuration [ HP Predictive Support User's Guide For HP 3000 Series 900 ] MPE/iX 5.0 Documentation


HP Predictive Support User's Guide For HP 3000 Series 900

Phase 5:  Selecting the Modem Configuration 


NOTE If a LAN console card is used, go to "Phase 8: Checking the Datacomm Port Configuration" and refer to the "LAN Console Card" section.
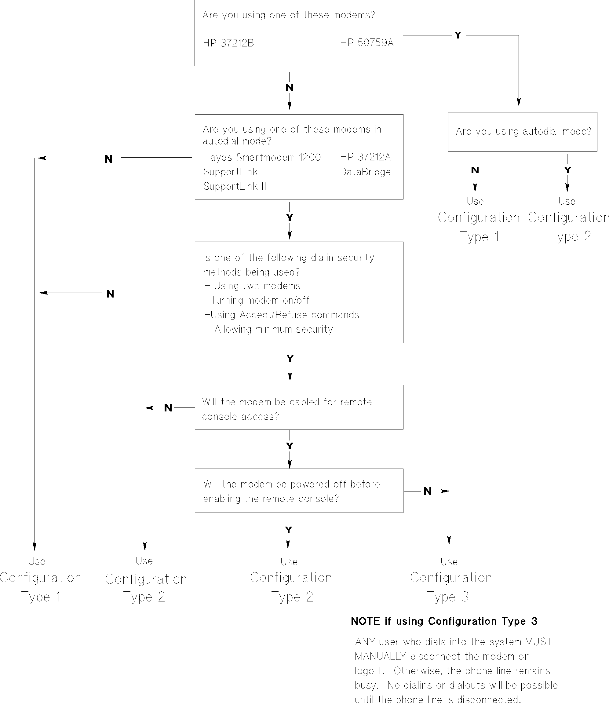
The selection of a modem configuration depends on the type of modem being used and the following: * Modem dialout method. * Will the system operator dial the modem when HP Predictive Support has data to be transmitted to the HP Response Center? If yes, then the dialout method is manual. OR * Is HP Predictive Support to dial the modem when it has data to be transmitted to the HP Response Center? If yes and the modem to be used is a supported modem, the dialout method is autodial. (Only the modems listed in Table 2-2 are supported in autodial mode by HP Predictive Support.) * Dialin Security. Is the possibility of "phantom sessions" an issue? The port used by HP Predictive Support to dialout of the system may also be used for dialin sessions (as in the case when an RCE is dialed into the system for remote diagnostics). With some modems, if a user has dialed in and the phone inadvertently disconnects, the session may remain active, resulting in a "phantom session". The next person to dial into the system is immediately connected to the "phantom session," without going through normal logon security. This issue of dialin security applies to the HP 37212A, Hayes Smartmodem 1200, SupportLink/II and DataBridge modems in autodial configurations only and is addressed in more detail below. * Operator intervention to enable the remote console. When the Enable Remote (ER) command is entered by the console operator at the diagnostic prompt (CM>) on LDEV 20, the remote support modem is connected in parallel to the system console. In this way, the HP Response Center can access the system console and run diagnostic programs or perform maintenance functions. If the HP Predictive Support modem may also be used for the remote console, the type of modem being used and/or the willingness to power the modem off before enabling the remote console influences the selection of a modem configuration. This issue is discussed in more detail on the following pages. Configurations for the HP 37212B and HP 50759A on DTC Ports Two configuration types are available for these modems: * Configuration Type 1: Manual Dial. Use this configuration if the system operator will dial the modem whenever HP Predictive Support has data to transmit to the Response Center. * Configuration Type 2: Standard Autodial. Use this configuration if HP Predictive Support is to dial the modem automatically whenever there is data to transmit to the Response Center. HP recommends Configuration Type 2, with either the HP 50759A or the HP 37212B modem, cabled for remote console access. Dialin Security Considerations. There are no dialin security issues with the HP 37212B and HP 50759A modems. In Configuration Type 1, a session is automatically logged off if the phone connection is broken before the user types "BYE." In Configuration Type 2, both of these modems are set to briefly drop DSR (Data Set Ready) if the phone connection is broken before the user types "BYE." This causes the operating system to abort the session. Operator Intervention to Enable the Remote Console. The HP 37212B and upgraded HP 50759A modems do not have to be powered off before enabling the remote console. The section, "Configuring the Remote Console" in Chapter 3 provides detailed instructions on enabling the remote console as well as configuring the remote access port.
NOTE It is assumed that the HP 50759A has been upgraded. If it has not been upgraded and will not be upgraded before the installation of HP Predictive Support, and Configuration Type 2 will be used, the modem must be powered off before enabling the remote console, then powered on afterward. With an upgraded HP 50759A, the Response Center Engineer must dial in twice to enable the remote console. The procedure is: * The Response Center Engineer dials in to the modem, then hangs up. * The Response Center Engineer dials in again to complete the connection. * If a PENDING message is displayed on the operator console, the Response Center Engineer has dialed in only once. For further details, see the discussion for the HP 50759A modem in Appendix C, "Setting Modem Options."
Configurations for Other Modems Unless the LAN console port is used, three configuration types are available for other modems: * Configuration Type 1: Manual Dial. Use this configuration if the modem is to be manually dialed. The modem must be manually dialed if any of the following apply: * You do not want HP Predictive Support to dial the modem. * The modem in use is NOT a supported modem (that is, not an HP 50759A, HP 37212B, HP 37212A, SupportLink, SupportLink II, Hayes SmartModem 1200, or DataBridge). * You cannot use one of the dialin security methods discussed in "Dialin Security Considerations," (see below). * Configuration Type 2: Standard Autodial. Use this configuration when using either the HP 37212A, Hayes Smartmodem 1200, SupportLink, SupportLink II, or DataBridge modem in autodial mode and either of the following apply: * The modem is not cabled for remote console access. OR * If the modem is cabled for remote console access, the modem can be powered off before the remote console is enabled. * Configuration Type 3: Autodial without Powering Off for Remote Console. Use this configuration if using an HP 37212A, Hayes SmartModem 1200, SupportLink, SupportLink II, or DataBridge modem and both of the following apply: * The modem is cabled for remote console access AND * You do not wish to power the modem off before enabling remote console access.
NOTE In Configuration Type 3, the modem does not disconnect from the phone line when a dialin session is logged off (such as when the user types, "BYE") or when the remote console is disconnected. The dialin user must physically disconnect the modem from the remote end.
Dialin Security Considerations. * Manual Dial Mode: Configuration Type 1. No changes are needed to current security methods if the modem is Configuration Type 1 (manual dial). A session is automatically logged off if the phone connection is broken before the user types, "BYE". Using manual dial, however, means that the system operator must dial the modem each time HP Predictive Support runs and has data to transmit to the Response Center. * Autodial: Configuration Types 2 and 3. Maintaining security can be addressed in a number of ways: * Use two modems: one for HP Predictive Support dialout and the other for incoming calls. * For the HP Predictive Support dial-out modem: configure the port to prevent dialin. * For the modem used for incoming calls: configure the modem and the modem port with Configuration Type 1 settings. * Let the operator control access to the modem port via the REFUSE and ACCEPT commands. * Have the operator issue the ACCEPT command when an authorized user wishes to dial in and issue the REFUSE command when the session is completed. * Also, put the REFUSE command in the startup UDC or system backup job. __________________________________________________________ NOTE It is not necessary to issue the ACCEPT command before HP Predictive Support dials out. __________________________________________________________ * Physically turn the modem on and off to control dial in access. In this case, the modem must also be turned on for HP Predictive Support file transfers. * Ensure that modem users log off properly. * Down/up the device. Operator Intervention to Enable the Remote Console. In order to establish the remote console, the remote support modem cannot be engaged in any activity. If using modem Configuration Type 2, a potential conflict exits. In this configuration type, the modem signal, Data Set Ready (DSR) is forced on, which indicates to the computer that the modem is engaged in some activity. To enable the remote console, you must turn off or disconnect the modem, and then enter the ER command. Chapter 3 provides more details on enabling the remote console, as well as configuring the remote access port. Decision Flow Chart. Figure 2-1 is a decision chart summarizing modem configuration selection criteria. If using a LAN console port, do not use this decision chart.
[]
Figure 2-1. Selecting a Modem Configuration
NOTE Do not use the Hayes Smartmodem 1200 in Configuration Type 3, as it must always be powered off and on to enable the remote console.


MPE/iX 5.0 Documentation