HP 3000 Manuals

Input-Output Error Handling Procedures [ HP COBOL II/XL Reference Manual ] MPE/iX 5.0 Documentation


HP COBOL II/XL Reference Manual

Input-Output Error Handling Procedures 

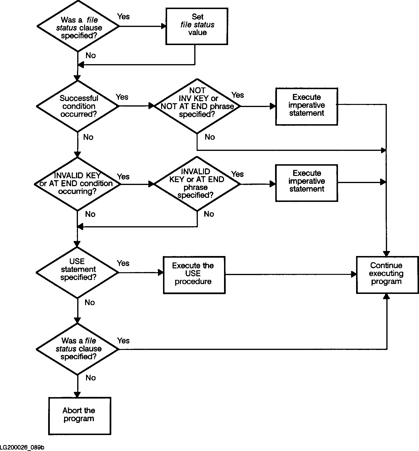
Input-output error handling procedures are controlled by the following
programming options in the sequence shown.

   *   First, the FILE STATUS item (if declared) is set for the
       associated file.

   *   Second, the INVALID KEY, AT END, or AT EOP phrases on selected I-O
       statements are executed.

   *   Third, if no INVALID KEY, AT END, or AT EOP is executed, a USE
       statement and its associated procedure is executed.

Ten input-output statements allow exception condition processing with
a[REV BEG] USE procedure, a FILE STATUS item, or the INVALID KEY, AT END,
or AT EOP phrases.  Table 8-6  lists these statements and the kinds of
exception condition processing each one can use.[REV END]

          Table 8-6.  Input-Output Statements and Exception Condition Options 

---------------------------------------------------------------------------------
|                   |                   |                   |                   |
|                   |                   |                   |    INVALID KEY    |
|                   |                   |    FILE STATUS    |      AT END       |
|     Statement     |   USE Procedure   |       Item        |      AT EOP       |
|                   |                   |                   |                   |
---------------------------------------------------------------------------------
|                   |                   |                   |                   |
| CLOSE             |        Yes        |        Yes        |        No         |
|                   |                   |                   |                   |
---------------------------------------------------------------------------------
|                   |                   |                   |                   |
| DELETE            |        Yes        |        Yes        |        Yes        |
|                   |                   |                   |                   |
---------------------------------------------------------------------------------
|                   |                   |                   |                   |
| EXCLUSIVE         |        Yes        |        Yes        |        No         |
|                   |                   |                   |                   |
---------------------------------------------------------------------------------
|                   |                   |                   |                   |
| OPEN              |        Yes        |        Yes        |        No         |
|                   |                   |                   |                   |
---------------------------------------------------------------------------------
|                   |                   |                   |                   |
| READ              |        Yes        |        Yes        |        Yes        |
|                   |                   |                   |                   |
---------------------------------------------------------------------------------
|                   |                   |                   |                   |
| RETURN            |        No         |        No         |        Yes        |
|                   |                   |                   |                   |
---------------------------------------------------------------------------------
|                   |                   |                   |                   |
| REWRITE           |        Yes        |        Yes        |        Yes        |
|                   |                   |                   |                   |
---------------------------------------------------------------------------------
|                   |                   |                   |                   |
| START             |        Yes        |        Yes        |        Yes        |
|                   |                   |                   |                   |
---------------------------------------------------------------------------------
|                   |                   |                   |                   |
| UN-EXCLUSIVE      |        Yes        |        Yes        |        No         |
|                   |                   |                   |                   |
---------------------------------------------------------------------------------
|                   |                   |                   |                   |
| WRITE             |        Yes        |        Yes        |        Yes        |
|                   |                   |                   |                   |
---------------------------------------------------------------------------------

If an exception condition occurs and:

   *   Neither a FILE STATUS item, USE statement procedure, INVALID KEY
       or AT END phrase is specified, the program is aborted along with a
       file system tombstone display.

   *   An INVALID KEY or AT END phrase is specified, with no USE
       statement specification, and an INVALID KEY or AT END condition
       occurs, the program continues executing in-line code.  If a USE
       procedure was specified, it is executed.

   *   There are any errors in DISPLAY, ACCEPT (without ON INPUT ERROR),
       SORT, MERGE and RELEASE, the program aborts.

These precedence rules are also defined in Figure 8-5 , which includes
tests for the ANSI COBOL'85 clauses NOT INVALID KEY and NOT AT END.

[]
Figure 8-5. Input-Output Error Handling


MPE/iX 5.0 Documentation